For contact info, please see the Sci.Electronics.Repair FAQ Email Links Page.
Copyright © 1994-2022
Reproduction of this document in whole or in part is permitted if both of the
following conditions are satisfied:
1. This notice is included in its entirety at the beginning.
This document provides detailed instructions for assembling the SG-µMD2
PCB Version 1.0.
A similar document will be provided when other versions are available.
No major changes are anticipated but since some parts may change,
it is critical to use the correct manual. Check the marking on the
PCB to confirm the version.
All components are through-hole and except as noted,
should seat flush on the
PCB. They shouldn't be suspended in mid-air swinging in the breeze. :)
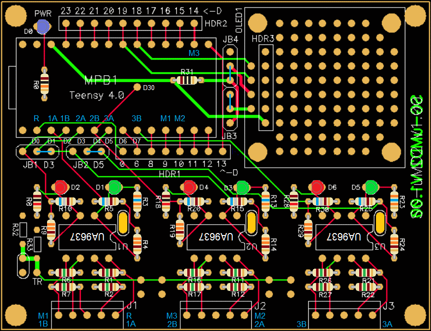
Unfortunately, due to a minor error, parts are not labeled on the
silkscreen for V1.00, so the schematic and SG-µMD2 PCB layout diagram
will need to be used to identify parts placement.
A low power soldering iron with narrow tip and thin (e.g., #22 AWG) rosin-core
solder will be required. DO NOT even think about attempting this without
suitable soldering equipment. It's well worth the investment. A Weller
soldering gun or propane torch will not work. :) Rosin core solder is also
essential. And while
I'm quite confident that you never make mistakes, a means of component removal
such as a de-soldering pump (e.g., SoldaPullt™) will be highly desirable.
Screwing up component removal can easily ruin the PCB and is not covered
under the unlimited limited warranty. :-) The total investment should
not exceed $100.
Proper soldering technique will be such that the exposed solder on each
pad should be shiny with a concave profile. It should not be a blob and
just needs to fill the hole. Solder is not glue.
Some excess solder doesn't hurt anything
but looks unprofessional. A 10X magnifier may come in handy for
inspection. Residual rosin can be cleaned off with
isopropyl alcohol or an environmentally-friendly electronic solvent.
However, leaving the rosin alone is also acceptable (if ugly).
Total assembly time for a single axis system should be under one hour
for someone proficient
in fine soldering. Cutting component leads to 1/4 to 3/8 inch before
installation will simplify soldering as the long leads won't be poking
you in the face. :( :) Then trim flush after soldering.
IMPORTANT: All the resistors are labeled using the standard color
as shown below. Normal color vision
is required to be able to identify these reliably. Even then, it is sometimes
difficult to confirm the values that differ in one band or in poor lighting.
And a magnifier may be required to read
some markings on these and other components. If in doubt, have someone
else assemble the kit or assist you.
For those not familiar with the common resistor color code
(Black/0, Blown/1, Red/2, Orange/3, Yellow/4, Green/5, Blue/6, Violet/7,
Gray/8, White/9), two of the resistors near the 8 pin UA9637 ICs in
the layout diagram are are 680 (blue-gray-brown
or 68 with 1 zero) ohms and 330 (33 with 1 zero) ohms. The gold stripe
indicates 5 percent tolerance on the value but for the use here, tolerance
doesn't matter. (It's possible the resistors you use will have 4 stripes
where 3 of them are the value and the 4th is the multiplier, along with one
for tolerance. If in doubt confirm the value with a multimeter.) The chart below is from Digikey. (If the link decays, a Web search will readily
locate another one.)
All Rights Reserved
2. There is no charge except to cover the costs of copying.
DISCLAIMER
µMD2 is intended for use in hobbyist, experimental, research, and other
applications where a bug in the hardware, firmware, or software, will not
have a significant impact on the future of the Universe or anything else.
While every effort has been made to avoid this possibility, µMD2 is an
on-going development effort. We will not be responsible for any consequences
of such bugs including but not limited to damage to the construction crane you
picked up on eBay for $1.98 + shipping, financial loss from ending up in
the Antarctic when the compass orientation provided by
your home-built ring laser gyro was off
by 1,536 degrees, or bruising to your pet's ego from any number
of causes directly or indirectly related to µMD2. ;-)
Acknowledgment
Thanks to Jan Beck for selecting the Teensy 4.0 and writing and testing
initial versions of the firmware and GUI. And for getting me interested
in actually getting involved in this project. If anyone had told me
six months ago that I'd be writing code in C, MIPS assembly language,
and Visual Basic - and enjoying it (sort of) - I would have suggested
they were certifiably nuts. ;-) Jan maintains the master GUI source code
as well as slightly different versions of the firmware for µMD2
and µMD1 and a
development blog on the overall projects.
Introduction
The SG-µMD2 kit of parts includes everything necessary for either
a 1 axis or 3 axis µMD2 readout without sensors.

Resistor Color Code Chart (from the Digikey Web site)
Schematic for the SG-µMD2 Version 1.0
The schematic for the SG-µMD2 Version 1.0 PCB may be found at
SG-µMD2 Version 1.0 Schematic and
SG-µMD2 Version 1.2 Schematic.
(There no longer is a V1.1.)
This includes everything on the board for a three axis homodyne or
heterodyne system with the
OLED display. The only difference between V1.0 and V1.2 is the color
of the signal LEDs and the values for their current limiting resistors,
and labeling for the required wire jumpers for the heterodyne signals.
(The schematic and PCB version numbers do not necessarily match; these
both apply to the V1.00 PCB.)
Printing out the schematic and having it available for reference while assembling the PCB may be helpful.
(All kits going forward will have red and green LEDs for the A and B signals; the original prototype was all boring green. Please pay attention to the values for the current limiting resistors as they differ by more than an order of magnitude for the red and green LEDs to equalize their perceived brightness. Where the signal LEDs are all green, the R3,R8,R13,R18,R23,R28 will be 10K ohms.)
In addition to the resistor color codes and component references, the layout diagram also shows the signal locations for homodyne and heterodyne on the Teensy. Sorry about the silkscreen component references being missing on the actual PCB; this will have to do.
The populated PCB shows all components required for a three axis system with the OLED display. The terminating resistors (near the screw terminal blocks) have not been installed since their value may depend on the specific configuration, and can often be left out. Five pin headers may be substituted for the screw terminal blocks if desired. The signal LEDs shown are all green in the photo, sorry. :)
The parts list below assumes populating the SG-µMD2 for 3 channels with the OLED display. So for a single channel system, some parts in this list may not be present and/or there is no need to install those associated with channels 2 and 3 and/or for the OLED.
The OLED display color may be yellow/blue (yellow for first two lines of text with blue for the remaining 6 lines), all blue, or all white. In addition, they may differ slightly in their pinout and mounting hole type/location as follows (viewed with the pins at the top):
There may be other variations. The kits will generally have the Type 1 yellow/blue OLEDs. If you bought a Type 2 OLED, DO NOT drill holes in the SG-µMD2 PCB to make the screws line up as this risks shorting the internal VCC and GND planes, use some insulated wires in place of the screws and Epoxy - or duct tape. ;-) Elongating the holes in the OLED PCB may be accepatable though.
For a single axis system, approximately 2/3rds of the components in the last block will not be present. And the OLED will not be present, uh, for the system with OLED. :)
The "Optional" parts identified below can be omitted if that feature is not being implemented. The LEDs especially are not really that useful and with the 10K ohm current limiting resistors, annoying bright. So you may want to at least experiment with higher values of resistors (like 22K or even 47K) to tame them.
The anode is the longer lead and goes to the right as viewed in the layout diagram. The flat is the cathode and goes to the left. Cut the leads about 1/10" from the body if the LED can't be inserted to sit flush on the PCB. Take care not to overheat or stress the leads on the LED when soldering. Be as quick as possible.
0 0 0 0 0 18016 0 0 0 0 0 0 0 0 0 0 0 0 0 0 0 18017 10 124 0 0 0 0 0 0 0 0 0 0 0 0 0 18018 8 100000 0 0 0 0 0 0 0 0 0 0 0 0 0 18019 0 0 0 0 0 0 0 0 0 0 0 0 0 0 0 18020 0 0 0 0 0 0 0 0 0 0 0 0 0 0 0 18021 0 0 0 0 0 0 0 0 0 0 0 0 0 0 0 18022 0 0 0 0 0 0 0 0 0 0 0 0 0 0 0 18023 0 0 0 0 0 0 0 0 0 0 0 0 0 0 0 18024 0 0 0 0 0 0 0 0 0 0 0 0 0 0 0 18025 0 0 0 0 0 0 0 0 0 0 0 0 0 0 0 18026 0 0 0 0 0 0 0 0 0 0 0 0 0 0 0 18027 0 0 0 0 0 0 0 0 0 0 0 0 0 0 0 18028 0 0 0 0 0 0 0 0 0 0 0 0 0 0 0 18029 20 4099 0 0 0 0 0 0 0 0 0 0 0 0 0 18030 0 0 0 0 0 0 0 0 0 0
(Should you care, the 6th and 7th values are the "Low Speed Code" and "Low Speed Data", respectively. 10,124 is the firmware version 1.24; 8,100000 is the sample rate of 1,000 x 100, and 20,4099 specifies 3 homodyne axes + a homodyne multiplier of 4 x 256.)
Unplug the USB cable.
Solder a single pin near the center and confirm it seats flush, then solder the rest. To assist in alignment, the strips can be inserted in the 28 pin socket taking care not to push any of the individual pins out of position.
If you're wondering how the OLED in the photo, above, can be displaying such large numbers with nothing attached to the inputs, it was done this way except the board was plugged in a USB charger, not a USB port. That must have a lot of ripple relative to my moistened finger, enough to easily trigger the UA9637 even with its hysteresis.
Single axis:
Three axis:
Note: The original design had the heterodyne signals assigned to pins that were the same as homodyne signals. But so far it has not been possible to decipher the control of the ARM Cortex M7 crossbar to put them there, so they never worked and the pins above need to be used for now at least. Thus the duplicate set of signals on the PCB layout diagram. If that gets resolved, the additional jumpers will not be necessary. But pigs will probably fly before that happens since all spare brain cells of the members of the development team have been blown.
OLED OLED
VCC GND SCL SDK GND VCC SCL SDK
o o
|
JB4 o JB4 o
|
o o
o o
|
JB3 o JB3 o
|
o o
CAUTION: DO NOT jumper the middle pins together by accident, that will short V3.3 to GND. :(
Note: If normal (not high brightness) LEDs are installed in unused axis locations, there may be slight "ghost" glow from them even when they should be off due to leakage from +5V through to the the +3.3V of the Teensy pin. If you're a purist and that bothers you (or just don't want to be distracted), add a 1K ohm resistor between +5V (pin 1 of the UA9637/9) and the LED cathode (pins 2 and/or 3).
Congratulations, you're all set to go. Order that construction crane in need of a controller with free shipping on eBay. ;-)
But where the input signals are single-ended such as normal TTL or only one polarity of a Quad-Sin-Cos, there are locations on the SG-µMD2 PCB for a reference voltage divider.
+5V
o
|
\
R32 /
\
/
|
+------+-----o Threshold Voltage
| |
\ _|_
R33 / C4 ---
\ _|_
/ -
_|_
-
The threhsold voltage should be selected to be approximately mid-way between the nominal high and low levels. For standard TTL, this would be 1.4 V. The resistor values can be in the 10K range with C4 of 0.5 µF.
Reference Type Part/Value Function
-------------------------------------------------------------------------------
C1 Capacitor 0.1 µF U1 5V bypass
C2* Capacitor 0.1 µF U2 5V bypass
C3* Capacitor 0.1 µF U3 5V bypass
J1 Terminal Blk 5 pin 1A/1B/REF/MEAS1 input
J2* Terminal Blk 5 pin 2A/2B/MEAS2 input
J3* Terminal Blk 5 pin 3A/3B/MEAS3 input
D0 LED 3 mm HB LED Blue Power LED
D1+ LED 3 mm HB LED 1A/REF LED
D2+ LED 3 mm HB LED 1B/MEAS1 LED
D3*+ LED 3 mm HB LED 2A/MEAS2 LED
D4*+ LED 3 mm HB LED 2B/MEAS3 LED
D5*+ LED 3 mm HB LED 3A LED
D6*+ LED 3 mm HB LED 3B LED
MPB1 CPU Teensy 4.0 Teensy 4.0 soldered to header
PCB1 PCB SG-µMD2-PCB Blank SG-µMD2 V1.0 PCB
R0 Resistor 10K ohm, 1/8 W Power LED current limiting
R1 Resistor 150 ohm, 1/8 W IN1 termination
R2 Resistor 150 ohm, 1/8 W ~IN1 termination
R3+ Resistor 10K ohm, 1/8 W 1A/REF LED current limiting
R4 Resistor 330 ohm, 1/8 W 1A/REF 5V->3.3 V level shift
R5 Resistor 680 ohm, 1/8 W 1A/REF 5V->3.3 V level shift
R6 Resistor 150 ohm, 1/8 W IN2 termination
R7 Resistor 150 ohm, 1/8 W ~IN2 termination
R8+ Resistor 10K ohm, 1/8 W 1B/MEAS1 LED current limiting
R9 Resistor 330 ohm, 1/8 W 1B/MEAS1 5V->3.3 V level shift
R10 Resistor 680 ohm, 1/8 W 1B/MEAS1 5V->3.3 V level shift
R11* Resistor 150 ohm, 1/8 W IN3 termination
R12* Resistor 150 ohm, 1/8 W ~IN3 termination
R13*+ Resistor 10K ohm, 1/8 W 2A/MEAS2 LED current limiting
R14* Resistor 330 ohm, 1/8 W 2A/MEAS2 5V->3.3 V level shift
R15* Resistor 680 ohm, 1/8 W 2A/MEAS2 5V->3.3 V level shift
R16* Resistor 150 ohm, 1/8 W IN4 termination
R17* Resistor 150 ohm, 1/8 W ~IN4 termination
R18*+ Resistor 10K ohm, 1/8 W 2B/MEAS3 LED current limiting
R19* Resistor 330 ohm, 1/8 W 2B/MEAS3 5V->3.3 V level shift
R20* Resistor 680 ohm, 1/8 W 2B/MEAS3 5V->3.3 V level shift
R21* Resistor 150 ohm, 1/8 W IN5 termination
R22* Resistor 150 ohm, 1/8 W ~IN5 termination
R23*+ Resistor 10K ohm, 1/8 W 3A LED current limiting
R24* Resistor 330 ohm, 1/8 W 3A 5V->3.3 V level shift
R25* Resistor 680 ohm, 1/8 W 3A 5V->3.3 V level shift
R26* Resistor 150 ohm, 1/8 W IN6 termination
R27* Resistor 150 ohm, 1/8 W ~IN6 termination
R28*+ Resistor 10K ohm, 1/8 W 3B LED current limiting
R29* Resistor 330 ohm, 1/8 W 3B 5V->3.3 V level shift
R30* Resistor 680 ohm, 1/8 W 3B 5V->3.3 V level shift
R31 Resistor 10 ohm, 1/8 W V3.3 protect
SKT14 Socket 14 pin SIP Socket for Teensy 4.0
SKT14 Socket 14 pin SIP Socket for Teensy 4.0
SKT8 Socket 8 pin, 300 mil Socket for IN1/2/REF/MEAS1 line receiver
SKT8* Socket 8 pin, 300 mil Socket for IN3/4/MEAS2/3 line receiver
SKT8* Socket 8 pin, 300 mil Socket for IN5/6 line receiver
SKT40+ Socket 40 pin, SIP Socket strip for HDR1,HDR2,JP6
U1 IC UA9637 or UA9639 REF/MEAS1 line receiver
U2* IC UA9637 or UA9639 MEAS2/MEAS3 line receiver
U3* IC UA9637 or UA9639 MEAS2/MEAS3 line receiver
"*" denotes parts that can be omitted for a sigle axis system. "+" denotes parts that are not required for µMD2.
Notes:
-- end V1.03a --